经济疲软,企业体感寒冬,IPO融资僧多粥少,审核严格,如何在冬天通过上市等投融资手段获得储备粮?全球视野下,有哪些上市投融资商机?
2024年12月22日,复旦大学经济学博士王国进等专家学者、投资人、企业家到访广和罗湖律所、中美通移民,圆桌共话2025全球投资机会。
专家学者、投资人、企业家汇聚一堂
刘昱含
广和罗湖律所主任
中美通移民创始人
激烈的内卷,导致“出海”成为今年企业界和律师界的年度热词。
而赴美上市无疑是“出海”的重要路径之一
即将上任的川大老板,在纽交所敲钟后说:“对于我来说,股市就是一切!”可以预见,在接下来的四年,中资企业赴美上市融资,依然机会多多,前景看好。
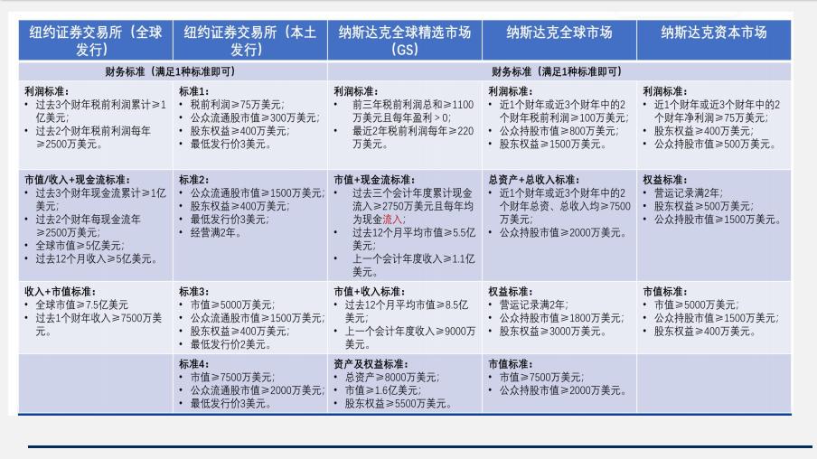
美国上市的“游戏规则”比较灵活,只要企业符合各交易所对利润标准、权益标准或市值标准等标准之一即可,不一定必需需要盈利。且赴美上市成本低于港股上市。
为了助力企业海外上市,广和罗湖律所、中美通集团携手美国曼哈顿证券集团、美国联合证券律师事务所集团,组成深度合作团队,汇聚中&美律师、会计师、券商、投行等“顶配”上市团队,为中国公司赴美上市提供上市规划、法律服务、审计服务、资金支持、定向增发等专业化服务,全方位支持。
团队成员过往已成功辅导/服务的赴海外上市企业及项目近五十家,累计融资额逾三十亿美元。
王国进
作家、东方管理专家、职业投资人
“AI会取代人的工具属性,而人文修养是不可替代的。”王教授认为数字经济对人的生活影响涉及方方面面,但人文修炼依然空前重要。
作为多年从事投资行业的的王教授,接触了大量企业。他认为,要推动数字技术与人文精神的融合,发展具有人文精神的数字文化产业和产品。
王教授已出版《做一只跳出温水的青蛙——知识经营战略研究》《经济学的社会责任》《东水流长》及财经小说《资本迷局》《融资风云》《投行恩怨》《股权纷争》等七部学术专著或文学作品。
李信民
投资总监
国信弘盛私募基金管理有限公司
李总,深交所第二批博士后,深耕投资行业多年,具有丰富的股权投资经验,主要投资业绩包括:甘李药业、财通证券、格林美、安达科技、优巨新材等,他认为对于中小微企业而言,好的商业计划书,是获得融资的敲门砖。同时,选择“对”的投资者,提前做好财务规划。
王世新CEO
深圳市原飞航物流有限公司
王总经营的原飞航物流始创于1991年,总部位于中国深圳宝安,粤港澳大湾区,陆海空物流枢纽中心。原飞航物流专注于B2B综合物流服务,致力于成为客户心中信赖的综合物流解决方案运营商。历经27年的发展和沉淀,至今已形成以国内快运、国内空运、港澳台专线、国际快递、国际空运、国际海运、项目仓储。
原飞航非常适合美国上市。

谢泽福CEO
深圳市邦民财务咨询有限公司
邦民财务,精通财经法律法规,具备丰富的企业管理实践经验,汇聚熟悉企业资本运作的会计师、注册税务师等财税精英。谢总分享了上市过程中,财务规范和审计的重要。
谢总深耕企业投资、运营管理行业多年,他的商业版图涵盖法务、财税两方面,精准解决企业上市的各种棘手问题。
裴中阳
战略管理咨询专家
北京大学战略研究所兼职研究员
中国管理科学研究院企业所副所长
裴总作为战略管理领域的专家,认为企业必须认识到,随着自身资源和能力的不断提升,即使产业结构与市场环境变化不大,企业也应及时调整竞争策略、实施战略转型。否则,低水平的同质化竞争将永无宁日。 例如,最近在美国火“出圈”的三蹦子。
曹福昌
嘉兴市九豪投资管理合伙企业
董事长
曹总是清华大学国际金融学博士,在项目投资方面有多年的实操经验,曾在著名机构从事资本运作和项目投资工作。
吕 俊
上海磐测信息技术有限公司 CEO
磐测信息是一家芯片测试企业,专门提供高速信号测试、电源完整性测试、阻抗及S参数测试等相关技术咨询等。
吕总分享了AI芯片产业现状和市场情况,以及高速信号在AI应用上的发展趋势。她还对该领域的投资机会给出了专业建议。
刘 勇
安徽迈磁雄业科技公司董事长
刘总从金融领域专家到医疗科技行业企业家,进军妇产科介入治疗市场后,带领迈磁取得了多项国家专利。通过介入治疗,其团队解决了子宫肌瘤、子宫腺肌病等治疗问题,无需开刀手术,治疗女性子宫肌瘤。
刘勇先生与李兵医生团队在妇产介入治疗领域的合作,推动了医疗科技行业的发展。现拟出让股权进行融资,更快地推动这项有益社会的创新。
赵以国
上海育果创业投资管理中心
CEO
赵说30多年来特别是2013年以来,致力于上市培育及股权融资业务,他倡导及践行广义上市论,认为企业可以选择上市或不上市,也可以选择被上市企业并购。只要企业搞资本运营,就或多或少与上市公司相关联。创业与上市息息相关!
育果团队10多年来,调研走访各类创企1000多家,先后为创业型企业引进股权投资(含VC/PE)20多亿元RMB。对接客户与过桥资金提供方,涉及金额近百亿元RMB。
杜加朋
央企券商保荐代表人
杜总是资深投资银行专家。他指出,企业上市有利于有效利用社会资金,扩大企业规模,强化公司品牌效应,提高股东的投资价值。他还对企业境内上市的最新格局和具体要求进行了分析,对企业赴美上市和在境内上市审核条件做了比较。

刘主任与美国曼哈顿投集团总裁蒋靖签订战略合作仪式
刘主任特别连线海外上市业务合伙人美国曼哈顿投集团总裁蒋靖,与大家就美国、香港、大陆上市作了一个比较的分享,也介绍了美国上市的成本情况:“根据拟上市企业的规模,整个上市的费用会有所不同。小规模的企业一般150~180多万美金可覆盖赴美IPO整体服务。如果企业营业额超1亿人民币,企业体量比较大,费用也会增加,比如需要聘请知名度更大的会计师事务所,审计服务费用会增加。”

美国各交易所上市标准

美国纳斯达克上市费用预算

美国OTC上市简要流程及预算